Do you want to work for the US federal government? You’ve got a lot of options. The federal government is the largest employer in the US, and there are positions across all branches of the US government. However, many of these positions are highly competitive, and the application process can be very confusing (and very time-consuming).
I’d like to demystify this process a bit. Especially, now that the federal government has been starting to rehire critical federal positions after massive DOGE cuts happened in 2025. This article focuses mostly on civil servant positions hired through usajobs.gov (USAJobs).
Disclaimer: Make sure to always check the USAJobs help center and OPM hiring regulations for the latest federal hiring information. I’m not a government hiring expert. I simply have personal experiences with the processes (and quirks) in USAJobs that I hope you find useful. I spent 16 years at NASA, though I was one of thousands who left federal service via the Deferred Resignation Program last year. Right before I left NASA, my partner accepted a position as a Department of the Air Force civilian, so we’re still a federal household today.
You can also check out related, NASA-specific hiring articles here:
- How to Work for NASA: An Insider’s Guide to Launching Your Space Career
- How to Work With NASA (Even If You’re Not a NASA Employee)
- How To Work With NASA as an International Student
Types of US Federal Jobs
Before we focus on applying to federal civil servant positions, let’s do a quick overview of all positions that are paid by the US federal government.
- Servicemembers: This involves joining the uniformed military services (Army, Air Force, Space Force, Navy, Marine Corps, or Coast Guard). You can either immediately enlist or choose to commission as an officer. Here’s a great YouTube video that explains the difference between the two. There are a ton of videos, websites, etc., that go into the different options you have if you’re considering joining the military. There are also options to join the Reserves or the National Guard. See where military recruiting is heading in 2026 here.
- Elected Officials (Politicians): At the federal level, this includes the U.S. Senators and Representatives (Congress), and, of course, the US President and Vice President.
- Appointed Officials: These are positions that the President nominates and are often confirmed by the Senate, such as federal judges, ambassadors, and agency heads.
- Civil Servant (Civilian) Workforce: This includes all other federal employees. The US Office of Personnel Management (OPM) classifies these positions into three categories: Competitive Service, Excepted Service, and Senior Executive Service. This is the category we’ll be focused on in this article.
Who’s not considered a federal employee?
- State or county government employees. While these also include politicians, appointed officials, and civil servants, they are paid by a specific state/county. These positions follow state/country regulations and have their own hiring processes.
- Contractors. The federal government contracts out a lot of work, which means you’ll often see contractors working side-by-side with federal employees in the same facilities. However, these employees are hired by a private company instead of directly by the federal government. For reference, I wrote about how this works at NASA here. The same logic applies across many federal departments, including the Department of War.
A note on internships: Most student interns are not considered federal employees; however, there are some exceptions, such as the Pathways Program. For example, you’ll need to use USAJobs to apply for the NASA Pathways Program, and if you’re accepted, that’s the start of your federal career. That’s how I started my own federal career (more on my journey here).
Federal Service (Civil Servant) Categories
On USAJobs, you’ll see 3 categories of positions:
- Competitive Service: positions filled through open, merit-based competition, adhering to strict civil service rules. These positions follow OPM’s General Schedule (GS) payscale (GS-1 through GS-15), though in some locations and for specific positions, a special pay scale may be approved.
- Excepted Service: positions not under competitive service rules, often due to specific statutory requirements or specialized skills (e.g., intelligence officers, attorneys, doctors, blue collar workers). These positions often have special pay bands or use localized hourly rates instead of using the more common GS scale.
- Senior Executive Service (SES): top-level leaders who sit just below Presidential appointees. SES positions are all considered higher than a GS-15 level, and applying to these positions requires a highly tailored, accomplishment-focused approach, usually requiring a resume plus written responses to Executive Core Qualifications (ECQs). This FEDweek page summarizes different types of SES applications.
Here are some additional resources on federal service positions:
- https://www.congress.gov/crs-product/R45635
- https://help.usajobs.gov/working-in-government/service
- https://www.opm.gov/policy-data-oversight/hiring-information/
When to use USAJobs
USAJobs is a federal job bulletin board, search engine, and application platform. Most civil servant positions, including internal merit-based promotional positions, are required to be posted on usajobs.gov. This makes USAJobs a great place to search for new civil servant openings.
However, not all agencies use USAJobs for their application process. When you’re ready to apply to a position in USAJobs, you’ll see two different options:
- You can apply directly via USAJobs. Though it’s helpful to note that every agency uses its own application management workflow. So, when you apply, you’ll start off with your USAJobs profile on usajobs.gov, and then your USAJobs application will automatically redirect you to the agency’s application site (you may notice the URL will change to apply.usastaffing.gov). These systems seem pretty well integrated, but there’s some room for improvement. I’ll talk about some of these system integration quirks below.
- The USAJobs posting will simply link you to another government site for the application process. This seems popular for positions that have unique or rigorous hiring processes (like intelligence officer positions).
If there’s a specific agency or department you want to work for, I highly recommend reviewing their career page first. You’ll learn more about their hiring processes, career options, and other useful information.
For example…
- If you search “NASA jobs,” you’ll find https://www.nasa.gov/careers/. This NASA site will give you a lot of helpful information about applying to NASA positions. You’ll still need to use USAJobs to apply to NASA civil servant jobs, including the NASA Pathways Internship Program. However, NASA’s career page often has helpful information and you’ll also discover other ways to partner with or intern with NASA.
- If you search “NSA jobs,” you’ll find https://www.nsa.gov/careers/ that will link you to a special intelligence application site (https://apply.intelligencecareers.gov/). You’ll need to make an intelligence account to apply. However, you’ll also find open NSA positions listed on USAJobs, but the USAJobs application link will take you back to the intelligence career site for the application process.
If you are already a federal employee today, some agencies also have a talent marketplace for lateral or rotational positions (non-promotional positions). Talk to your manager or HR rep to learn about additional career options unique to your situation.
How to search in USAJobs
The search functions in USAJobs are quite intuitive, but there are likely some terms you need to learn to make your search more effective. Let’s walk through some basic search techniques and how to narrow down your searches.
Creating a USAJobs Account
First, I recommend creating a USAJobs account. While you can start searching in USAJobs without an account, if you’re serious about applying to federal jobs, having an account will make your life easier. You’ll be able to save searches and set up search notifications.
When creating an account, make sure you select multiple authentication options to log into your account. I learned this lesson the hard way. I locked myself out a couple years ago, and since I didn’t have a backup method of authentication, it turned into a whole ordeal.
Useful Search Filters
When searching in USAJobs, there are two main features to help you focus your search:
- Search bar at the top of the page: You can type in anything here to start your search, like an agency (NASA), a location (Houston, TX), or a job title (Engineer).
- Filters on the right-hand side of the page: This allows you to further narrow down your search by salary, location, etc.
I recommend avoiding the use of too many filters, especially when you’re first getting used to the system, the terminology, and the type of positions that are posted. Turning on too many filters at once can accidentally hide positions that you don’t actually want filtered out.
Fortunately, USAJobs defines all its filters (just click “help” next to each filter box) and also has search tips (like searching for specific work locations).
Out of all the filter options, there are two filters in particular that I want to expand on here: the Hiring Path filter and the Pay filter. Both can be very helpful once you learn what they mean.
Hiring Path Filter
You’ll find that many positions are only open to current employees in that agency. This is due to two main reasons. (1) All merit-based promotions are required to be openly posted on USA Jobs. This is meant to prevent unfair promotional practices inside government agencies, such as a leader only promoting their buddies. (2) Due to funding, headcount limitations, and other factors, hiring a new federal employee may require more approvals than promoting/moving an internal federal employee. This is great news for taxpayers, but it can definitely be frustrating for candidates when it makes your dream job more elusive.
From a USAJobs search perspective, this is where the “Hiring Path” filter comes in handy. You can narrow down results to the ones you’re eligible for.
Select “Open to Public” to find positions open to anyone (though most are restricted to US citizens/nationals, more on this here). Most of these positions also have “Direct Hire” in the title, so, alternatively, you could type in “Direct Hire” into the search bar. Sometimes you’ll also see the term “Direct Hire Authority” or “DHA”, which all mean the same thing.
If you’re a former federal employee, you can select both “Open to Public” and “Competitive Service” (or Excepted Service or SES – reference this USA Jobs help page). Note: Make sure you also look at all “Open to Public” positions. If you just filter on Competitive/Excepted Service, you’ll miss out on all the Direct Hire positions you’re also eligible to apply to.
There are also other Hiring Path filter options, such as “Veterans” and “Students,” if you’re in those categories.
If you apply to a position because of a special hiring preference (former federal employees, veterans, etc.), be ready to submit additional documentation with your application. For former employees, this will be your final SF-50. For veterans, this will be your DD-214 and some additional VA paperwork if you have a disability rating.
Pay Filter
The pay filter can be useful in filtering out positions that you’re not qualified for (like a senior position when you’re right out of college) or that you’re likely overqualified for (like an early career position if you have 20 years of industry experience).
This filter allows you two options:
- Min and/or max salary ranges
- GS levels
Personally, I like to use GS levels in my filtering, but you need to understand GS levels to use this option. You can find the salaries associated with each GS level on the OPM website (reference 2026 GS pay tables here). There are individual tables per locality. If you can’t find your specific location listed, use the “Rest of United States” table, which includes a lot of US cities that haven’t been approved for locality pay, like Tampa, Florida.
GS levels vary by position and sometimes by agency, but overall, here’s how GS levels are generally broken down:
- GS-1 to GS-5: Entry-level, interns, and student jobs (usually requires a high school diploma or some college credit).
- GS-7 to GS-8: Entry-level roles requiring a Bachelor’s degree or equivalent professional experience.
- GS-9: Master’s degree or equivalent professional experience.
- GS-11 to GS-13: Mid-level positions or first-level managerial roles.
- GS-14 to GS-15: Senior-level positions, specialized professional roles, and high-level managerial positions. GS-14/GS-15 positions are often competitive, merit-based promotions that must be posted on USAJobs.
- >GS-15: This includes SES positions that are above the GS scale.
If you were in the military and are now looking for a civilian job, here’s a reference comparing military ranks with GS levels. While this is a helpful guide, it’s not a guarantee that your military rank will get you to the equivalent GS level. It’ll all depend on how your specific experiences align with the job you’re applying for. If you’re still active duty, also consider transitional programs like SkillBridge.
Saving Searches
USAJobs also gives you the option to “save” a search. This will allow you to quickly go back to that search from your USAJobs profile. This will also allow you to set up email alerts.
I highly recommend you use the email alert option set on a “daily”. This means you’ll get an email within 24 hours of a new job posting matching your search criteria. Many USAJobs postings are only open for a short period of time (I’ve seen many only open for ~3 days). You do not want to miss those extremely short windows to apply to your dream job!
This also means you should have your USAJobs profile, resumes, and any required documents ready to go. So, let’s dive into that next.
How to Apply in USAJobs
For departments and agencies that use the USAJobs application process, you’ll create a USAJobs profile including your resume and any necessary documents, and then apply to specific positions.
Note that in 2025, the US government created a new Merit Hiring Plan. Resumes are now limited to 2 pages, and the government has been working to decrease time-to-hire to under 80 days. Now that the government is posting more and more jobs after the 2025-DOGE-exodus, time will tell how effective this new Merit Hiring Plan is.
Create a USAJobs Profile
You don’t need to wait for a specific job posting to upload your resume and supporting documents in USAJobs. Make sure to follow all the latest USAJobs instructions and reference the USAJobs help center as needed.
Resumes
USAJobs has a “resume builder”, but you can also upload an external PDF resume. Before the new Merit Hiring Plan, I was always told to use the resume builder and enter as much information as possible. However, today, USAJobs resumes must be limited to 2 pages.
To write this article, I experimented with updating my old USAJobs resume (~4 pages in the latest resume builder format) to meet the 2-page limit. As you create/edit your resume in USAJobs Resume Builder, you’ll need to do the following to figure out if you’re within the new page limitations:
- Click “Save progress and return to documents” to return to your “resume and documents” section of your USAJobs profile.
- Find the resume you were just editing and click “More.”
- Select “View” or “Download” to see how your resume looks.
- Edit your resume, as necessary (or just upload an external 2-page resume).
Keep in mind that you can store multiple versions of your resume in your USAJobs profile. Using the resume builder, you can easily duplicate a resume and then tailor it for individual applications. Or you can upload multiple versions of an external resume. If needed, you can also upload a longer resume via “supporting documents”. For some specific jobs, this may actually be required, so make sure to follow any specific instructions for the positions you’re applying to.
Supporting Documents
Upload all supporting documents so they are ready to go. This includes your diploma/transcript and any documents that support special hiring preferences (SF-50 for current/former federal employees, DD-214 for veterans, etc.).
Consider redacting any PII data (Personally Identifiable Information) from forms that you attach. You definitely shouldn’t have any PII on your resume (you’ll see this warning in multiple places in USAJobs). But supporting documents can be more confusing. There are no clear instructions (at least none that I could find) that describe how to redact PII from government forms that many applicants need for hiring preferences or promotional situations. Some unofficial sites recommended redacting your whole Social Security number, others mentioned redacting all but the last 4 digits, and some also recommend redacting your birth date and home address.
From what I can tell, redacting PII data on these supporting documents is mainly for your own protection. Redacting or not redacting PII in supporting documents (government forms) likely won’t affect a hiring decision. Personally, I choose to redact my Social Security number before uploading my SF-50 using a PDF editor. But I also know colleagues who didn’t. It didn’t seem to matter when it came to hiring decisions.
Application Statuses
In USAJobs, you’ll see each position go through 3 application phases:
- Accepting applications: This is the time to submit your application and verify that it was submitted/received before the due date.
- Reviewing applications: This phase can be long. The status stays in “reviewing” until the hiring process is over and the position is closed. Sometimes, you’ll also see the total number of applications that the agency is reviewing (this is agency/position dependant).
- Hiring complete or Job canceled: This means they are no longer reviewing applications. A candidate has either accepted an offer or the agency closed out the application without filling it.
As soon as you start applying to any USAJobs position, you’ll be able to see every position listed in your profile under “My Jobs” → “Applications”. This is where you’ll see which application phase a position is in (accepting, reviewing, complete) and where you’ll see part of your application status.
The USAJobs application status under your profile will show you two status indicators:
- You haven’t finished your application → this means you started the application process, but it’s not officially submitted yet.
- You applied on XX/XX/XXXX; Track your application → This means you submitted an application on the day listed. You’ll need to click “track your application” to learn more about your application status.
After you’ve applied, you’ll start to receive application statuses in two ways:
- Automated notification (status) emails. Note: I never had a problem receiving these emails, but I’ve heard a few horror stories where some candidates didn’t receive these emails, so it’s always good to check directly in USAJobs. You don’t want to miss out on an opportunity to interview!
- In your USAJobs application dashboard, you can click on “track your application,” which will pull up your application page using the agency’s application management system. This will also have records of email notifications you should have received, so this is a good way to verify you’re receiving notification emails.
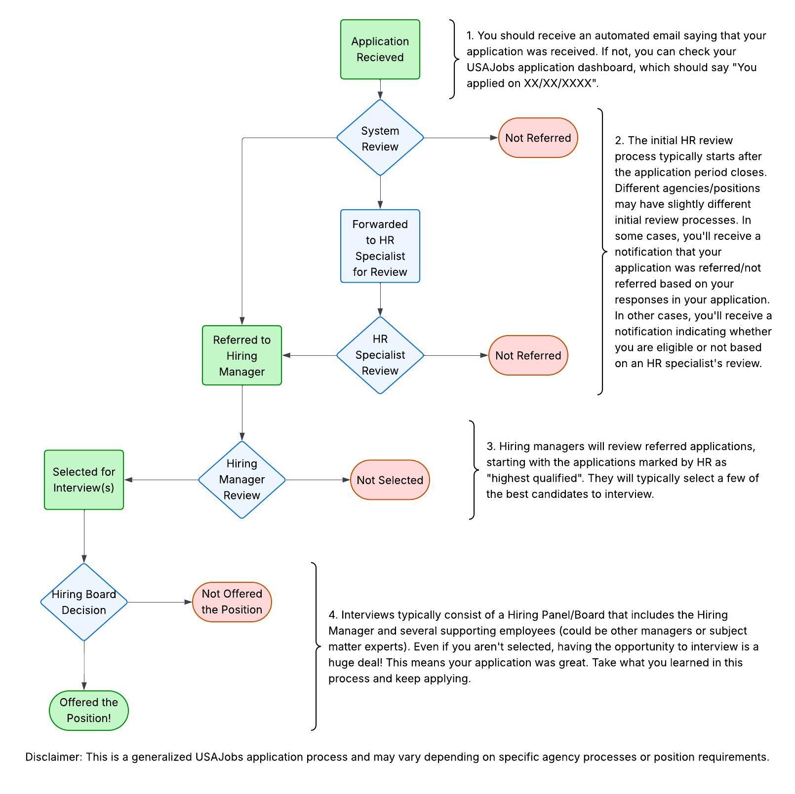
Here’s a breakdown of the general application workflow. The green and red objects indicate when you’ll typically get a notification. Just keep in mind that this process and the types of notifications you may receive are agency/position dependent.

Reference the USAJobs Help Center for more information about the application process, including:
- https://help.usajobs.gov/faq/application/process
- https://help.usajobs.gov/how-to/application/status
- https://help.usajobs.gov/faq/application/how-long
Tracking Multiple Applications
When applying to federal jobs, you need to be persistent and patient. It’s unfortunately very common to wait months after applying just to get an automated rejection email.
You may be asking, “Wait, what about the new Merit Hiring Plan?” I sincerely hope this new plan streamlines the hiring process. However, as an applicant, you’ll likely still need to be persistent and patient. Applying to any job (federal or not) is all about being in the right place at the right time with the right qualifications. Many federal positions are highly sought-after, which creates stiff competition. I also don’t know how reliable the notification system really is. I still have USAJobs applications I applied to in 2024 that are still “pending” (2 years later) under my profile. While I’m confident those positions closed ages ago, it shows that there’s still room for system improvements.
So, how do you keep track of applications that might be pending for months before you get any kind of notification?
It can be helpful to keep track via a spreadsheet (Excel, Google Sheets, etc.), especially if you’re applying to a lot of USAJobs positions. This will allow you to keep notes on what seems to be working (or not working).
Here are some items to consider keeping track of in a spreadsheet:
- Job Title: Note that there may be two titles to keep track of: (1) the official title that shows up in searches and notifications, and (2) a more specific title that’s used in the Job Description (like in this NASA posting: “Aerospace Engineer” v. “IVA Suit Lead for Commercial Crew”).
- Application Date: When you applied to the position.
- Application URL: This is a page unique to you. It shows you the status of your application and any notification records (you must be logged into USAJobs to open it).
- Job Notification (Job Post) URL: This is the job posting that includes the job description and job requirements (like this one).
- Job Announcement Number and Control Number: these are unique numbers that may be used in communications/notifications, so it’s helpful to have them on hand. You can find them on the right-hand side of the Job Notification page.
- Application Status, including any notes on how far in the hiring process your application got. This can help you spot trends. For example, if none of your applications are referred to the hiring manager, it may be worth investigating why that might be happening.
- Other things you care about (e.g., GS level, agency, location, etc.).
Final Thoughts
While this article isn’t meant to replace the instructions you’ll find on USAJobs, I hope it gives you some more perspective and helps you navigate the USAJobs search and USAJobs application processes.
Applying for any job can feel overwhelming, so take it one application at a time. Keep a curious mindset instead of thinking all-or-nothing thoughts. Experiment with your resume. Continue to research. Learn as you go. You’ve got this!

